|
Obiectivele fazei de executie
Specificatie tehnica initiala pentru:
sistem de monitorizare locala
sistem de monitorizare de la distanta
Proiect model, realizare si experimentare model pentru:
sistem de monitorizare locala
sistem de monitorizare de la distanta
Experimentare model pentru sistemul de monitorizare locala si de la distanta montate intr-un tablou de distributie de 0,4 kV, 2500A realizat de SC Automatica SA.
Rezumatul fazei
Avand in vedere solutiile tehnice generale stabilite in cadrul etapei 1 pentru sistemul de monitorizare locala si de la distanta, in cadrul etapei 2 s-au proiectat, realizat si experimentat modelul de sisteme pentru monitorizare locala cat si pentru monitorizarea de la distanta a incalzirii contactului electric in cadrul tabloului de distributie de 0,4 kV, 2500A realizat de SC Automatica SA. In afara probelor de stabilire a parametrilor tehnici cat si de functionare proprie, modelele au fost supuse la urmatoarele incercari aferente tabloului de distributie:
de izolatie
de functionare a monitorizarii la depasirea temperaturii prestabilite (in cazul monitorizarii locale) si la depasirea incalzirii impuse conform standardelor in vigoare, functie de temperatura mediului ambiant, in cazul monitorizarii de la distanta. In cazul monitorizarii locale, temperatura mediului ambiant s-a considerat 20±10°C, temperatura care se regaseste in majoritatea tablourilor de distributie de 0,4 kV, de interior
de verificare a stabilitatii termice a contactului, in sensul ca acesta nu a fost afectat prin topirea barei de contact.
In cazul acestor probe s-a constatat ca tabloul de distributie nu este afectat de prezenta sistemelor de monitorizare, iar acestea nu au fost afectate de probele la care a fost supus tabloul de distributie.
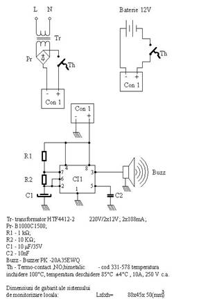
Din realizarea modelelor pentru monitorizarea locala a rezultat depasirea costurilor economici prevazuti in Formularul B in cazul in care sistemul este alimentat de energia electrica produsa pe baza efectului Seebeck. Solutia de alimentare a sistemului de monitorizare locala din secundarul transformatoarelor de curent existente pe fiecare faza a unitatii functionale de sosire nu a dat rezultate, neputandu-se obtine tensiunea necesara, iar daca se amplifica tensiunea obtinuta, costurile economice necesare sunt mult mai mari si depasesc indicatorii impusi prin Formularul B. Alimentarea sistemului de monitorizare dintr-o baterie uscata, garantata pentru o perioada lunga de functionare a fost abandonata datorita incertitudinii mentinerii incarcarii intre doua revizii a unitatii functionale din cadrul tabloului de distributie. Alimentarea propusa pentru realizarea prototipurilor in cazul monitorizarii locale este cea cu transformator de tensiune de mica putere care este alimentat din tensiunea fiecarei faze a unitatii functionale, in apropierea contactului monitorizat, asigurand astfel independenta totala fata de sursele de alimentare din exteriorul unitatii functionale.
Din realizarea modelelor pentru monitorizarea de la distanta s-a desprins solutia tehnica cu senzori montati pe contactul electric pentru masurarea temperaturii si senzor comun pentru masurarea temperaturii mediului ambiant montat pe partea frontala a usii circuitelor secundare din cadrul unitatii functionale. Senzorii respectivi sunt conectati prin conductor la microcontrolerul din cadrul compartimentului circuite secundare a unitatii functionale, iar acesta prin radio fiind legat cu unitatea centrala din camera de comanda a statiei. Transmisia se face cu antena montata pe exteriorul usii compartimentului circuite secundare. Alimentarea cu tensiune a microcontrolerului se face din compartimentul de circuite secundare a unitatii functionale. O alta solutie analizata cu transmisia radio direct de pe contact nu a dat rezultate scontate, iar senzorul in acest caz are un volum (dimensiuni) mult prea mari si afecteaza izolatia unitatii functionale a tabloului de distributie de 0,4 kV.
Realizarea si experimentarea modelelor ne permite sa tragem concluzia ca la realizarea prototipului ne vom incadra in indicatorii tehnico-economici prevazuti in Formularul B.
I.1. Documentatie de executie , realizare si experimentare model functional - sistem monitorizare locala pentru contacte electrice, specificatie tehnica initiala (proiect) pentru monitorizare locala si de la distanta
In cazul sistemului de monitorizare locala a incalzirii contactului electric au fost cercetate urmatoarele aspecte:
- s-au analizat si realizat mai multe solutii tehnice pentru sursa de alimentare:
I.1. Obtinerea parametrilor necesari de alimentare din incalzirea contactului prin efect Seebeck. Pentru realizarea sursei s-au folosit elemente Peltier (acestea putind fi aprovizionate mai usor) si tinind cont ca efectulPeltier – Seebeck este reversibil. Mentionam ca atat costurile elementelor cat si volumul(dimensiunile) obtinut pentru sursa de alimentare nu permit folosirea acestora in cadrul sistemului de monitorizare locala. Sursa de alimentare pe baza efectului Seebeck este prezentata in Figura 1.
Figura 1

Sursa de alimentare pe baza efectului Seebeck
I.2. In cazul sursei de alimentare din secundarul transformatoarelor de curenti, montati pe barele generale in cadrul unitatii functionale a tabloului de distributie nu s-a obtinut tensiunea necesara, iar costurile pentru obtinerea acesteia sunt mult prea mari si nu se incadreaza in suma prevazuta pentru sistemul de monitorizare locala in Formularul B.
Solutia este prezentata in Figura 2.
Figura 2.

Sursa de alimentare pe baza de trafo de curent
I.3. In cazul sursei de alimentare bazata pe o baterie uscata garantata pe o perioada de mai multi ani, pentru a evita exista riscul descarcarii bateriei intre doua revizii(1-2 ani) a unitatii functionale din cadrul tabloului de distributie, bateria trebuie inlocuita la fiecare revizie a acestuia. Solutia se poate aplica la prototip mai ales in cazul unitatilor functionale din cadrul tablourilor de medie si inalta tensiune.
Solutia este prezentata in Figura 3:
Sursa de alimentare pe baza de baterie uscata
Figura 3

I.4. In cazul sursei de alimentare bazate pe transformator si punte redresoare, sursa functioneaza pe timpul functionarii unitatii si nu exista riscul de nealimentare atata timp cat unitatea este sub tensiune (transformatorul alimentandu-se din faza unitatii si masa acesteia). Sursa de alimentare nu necesita alimentare din compartimentul circuite secundare al unitatii functionale. Costurile sursei de alimentare se incadreaza in cele prevazute pentru ca sistemul de monitorizare locala sa se incadreze in indicatorii economici prevazuti in Formularul B.
Solutia este prezentata in Figura 4 si va fi folosita la realizarea prototipurilor sistemului de monitorizare locala ce urmeaza a se realiza in faza urmatoare.
Figura 4.

Sursa de alimentare bazata
pe transformator de tensiune
si punte redresoare
- s-a analizat si stabilit elementul de urmarire a temperaturii si de comanda a semnalizari acustice (a buzzerului) pentru a se incadra atat ca volum cat si ca pret in indicatorii economici din Formularul B. Din cele analizate s-a ales termo-contactul cu bimetal reglat pentru inchidere la 100°C, tinand cont ca mediul ambiant este de 20 ± 10°C, asigurand o declansare a semnalizarii acustice la o incalzire a contactului de 80± 10°C, fata de =70°C impus prin SREN 60439-1. Termo-contactul cu bimetal cat si caracteristicile acestuia sunt prezentate in Figura 5.
Figura 5.

- s-a analizat si stablit elementul de semnalizare acustica, alegand unu care are tensiunea de functionare cuprinsa intre (2÷28) V si nivelul de zgomot maxim de 80dB.
Elementele de semanlizare acustica analizate sunt prezentate in Figura 6
Figura 6.

PK35N29WO PK15N29WO AT3527
2÷28V c.c., 80dB 2÷28V c.c., 70dB 2÷28V c.c., 70dB
oscilator intern oscilator intern oscilator extern
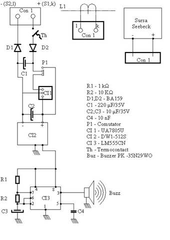
- schemele bloc de realizare a sistemului de monitorizare locala sunt prezentate in Figura 7, 8. La realizarea acestora s-a tinut cont ca semnalul acustic emis de buzzer sa fie cuprins intre (40 si 80)dB. In acelasi timp pentru a diferi semnalul dat de buzzer de alte semnale s-a modulat frecventa buzzerului (2kHz) cu o frecventa de aproximativ (7÷8)Hz. (vezi Figura 7, 8). In cadrul schemei din Figura 7 s-a cercetat si amplificarea tensiunii obtinute din secundarul transformatorului de curent. In cadrul schemelor analizate s-a folosit circuitul imprimat (Figura 9) de dimensiuni reduse pe care s-au montat toate elementele necesare monitorizarii locale. In figurile 10, 11, 12 si 13 sunt prezentate diferite modele de monitorizare locala realizate in cadrul cercetarii. Sistemul de monitorizare locala a fost supus la incercari de izolatie, la incercari de functionare a monitorizarii la depasirea temperaturii prestabilite si la verificarea stabilitatii termice a contactului dupa proba de functionare. Incercarile au fost efectuate pe unitatea functionala din cadrul unui tablou de distributie realizat de Partenerul 1 – SC Automatica SA, de catre Partenerul 3 – SC ICPE SA, sistemele de monitorizare locala fiind puse la dispozitie de catre ICMET Craiova, iar cele de la distanta de catre Universitatea din Craiova. Rezultatele incercarilor sunt trecute in Raport de incercari nr. 36/30.06.2008 emis de catre SC ICPE SA – Anexa 1.
Figura 8
 
Figura 9
 
Figura 10- Figura 11

Figura 12
Figura 13

II. Documentatie de executie , realizare si experimentare model functional - sistem monitorizare de la distanta pentru contacte electrice, specificatie tehnica initiala (proiect) pentru monitorizare de la distanta
II.2.1.Structura sistemului de monitorizare la distanta a temperaturii
Sistemul proiectat pentru monitorizarea temperaturii la distanta este un sistem modular realizat în Centru de Inovate si Transfer Tehnologic C.I.T.T. Craiova. Sistemul permite transmiterea pe cale radio a trei temperaturi masurate în trei puncte. Schema bloc a sistemului este reprezentata în figura de mai jos:

Fig.II.2.1.Schema bloc a sistemului
Sistemul este compus din doua moduluri distincte: un modul central dispecer conectat la un PC si unul sau mai multe moduluri de achizitie si transmitere. Modulul dispecer are rolul de a interfata modulul radio cu PC-ul si poate prelua o parte din functiile acestuia cum ar fi avertizarea iesirii temperaturii din plaja programata.
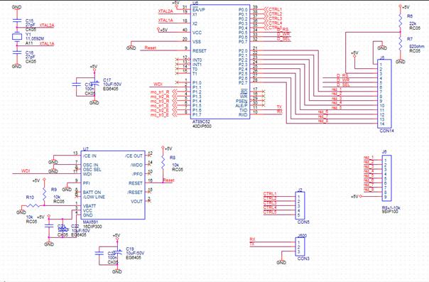
Acest modul are ca element central un procesor Atmel 89C52 care comunica serial în standard 232 pe rând cu modulul radio si cu PC-ul.
Modulul de achizitie si transmitere la distanta este de asemenea dezvoltat tot în jurul unui microcontroller Atmel 89C52 care scaneaza trei senzori de temperatura separati printr-un bloc de separare galvanica si comunica serial cu modulul radio.
Protocolul de comunicatie:
Modulul aflat la distanta se afla în starea de receptie. Calculatorul initiaza comunicatia lansând o cerere catre un anumit modul identificat printr-o adresa. Aceasta ajunge la microcontroller care comuta seriala trimitând cererea catre modulul radio aflat în stare de emisie. Pachetul digital de date este astfel transmis la distanta unde este recepsionat de alt modul radio. Acesta serializeaza datele care sunt interpretate de microcontroler. Microcontrollerul scaneaza pe rând cei trei senzori de temperatura. Datele receptionate alcatuiesc un pachet ce va fi trimis pentru interpretare PC-ului. De asemenea, la finalul scanarii va reîmprospata informatiile afisate local pe un display LCD.
Calculatorul va verifica codul CRC pentru a autentifica veridicitatea datelor, va decodifica datele si va lua deciziile preprogramate de operator.
II.2.2. Senzorul de temperatura
Senzorul de temperatura DS18B20 este produs de firma Dallas Semiconductors ce nu necesita alte componente pentru conditionarea semnalului si poate masura temperature cuprinse între -55 °C si +125°C cu o acuratete de ± 0.5% în plaja de temperaturi de -10°C … + 85°C.

Descrierea pinilor
GND - masa
DQ - Data In/Out
V DD - alimentare
NC - neconectat
Rezolutia senzorului este selectabila între 9 si 12 biti. Conversia temperaturii pe 12 biti este realizata în maxim 750ms.
Schema bloc a senzorului este redata în figura urmatoare.
Senzorul contine doua registre de 8 biti pentru stocarea nivelelor minim si maxim ale alarmei(T H si T L ) si un registru de configurare prin intermediul caruia programatorul poate stabili conversia temperaturii în format digital pe 9, 10, 11 sau 12 biti. Acest lucru stabileste pasul de incremenatre a valorilor masurate : 0.5, 0.25, 0.125 si 0.0625°C.
Rezolutia implicita este de 12 biti.

Valorile T H si T L sunt stocate într-o memorie nevolatila EEPROM astfel ca ele vor fi disponibile chiar daca alimentarea senzorului a fost întrerupta.
Comunicatia cu senzorul se face pe un singur pin cu 3stari logice protocolul de comunicatie bazându-se pe un code pe 64 de biti.
O particularitate a acestui senzor este aceea de a putea opera fara sa aiba o alimentare externa. Alimentarea se poate face printr-un rezistor de pullup asa cum se poate observa si în figura de mai sus.

Pachetul informational transferat de senzor este format din 16 biti. Bitii 15, 14, 13 si 12 sunt bitii ce determina semnul temperaturii citite. Cand acestia sunt zero logic temperatura este pozitiva, iar pentru valoarea unu logic este negativa.
Pentru o rezolutie pe 11 biti bitul zero nu este definit. Pentru o rezolutie pe 10 biti bitul 0 si bitul 1 nu sunt definiti. Pentru o rezolutie pe 9 biti bitul 0, bitul 1 si bitul 2 nu sunt definiti. Registrele pentru setarea temperaturilor de alarma au urmatoarea structura:

Bitul 7 codifica semnul dupa aceeasi regula descrisa mai sus.
Alimentarea senzorului de temperatura de la o sursa externa:

Senzorul poate fi alimentat si fara o sursa externa.

Organizarea memoriei senzorului
Memoria senzorului este de tip SRAM, însa anumite imformatii nu sunt pierdute la întreruperea alimentarii datorita unei memorii EEPROM în care sunt stocate valorile temperaturilor trigger pentru alarma si octetul de configurare. Scrierea acestora se face întotdeauna în memoria EEPROM si sunt automat încarcate în memoria RAM la alimentare.
Senzorul DS18B20 contine un cod unic de 64 biti. Structura acestuia este urmatoarea :

Primii 8 biti reprezinta un CRC si sunt urmati de 48 de biti ce reprezinta o serie unica de identificare a senzorului. Ultimii 8 biti codifica familia senzorului.

Registru de configurare este de 8 biti din care doar bitii 6 si 7 sunt utilizati pentru a defini rezolutia ce conversie a temperaturii. Initial acestia au valoarea 1. Ceilalti biti nu pot fi accesatii fiind utilizati de senzor pentru operatii interne.
Bit 6 |
Bit 5 |
Rezolutia |
Durata conversiei |
0 |
0 |
9 biti |
93.75ms |
0 |
1 |
10 biti |
187.5ms |
1 |
0 |
11 biti |
375ms |
1 |
1 |
12 biti |
750ms |
Senzorul dispune de un port de un singur bit. Cumunicatia cu acesta presupune transmiterea datelor începând cu cel mai putin semnificativ bit. Senzorul se afla în permanenta în stare slave iar linia pe care este conectat este în permanenta linera. Astfel, pe aceeasi linie pot fi conectate mai multe dispozitive.
Secventa de comunicatie cu senzorul cuprinde 3 etape:
1.Initializarea
2.Comenzi ROM
3.Comenzi de accesare a functiilor senzorului.
Senzorul nu va raspunde daca aceste etape nu sunt percurse.
Etapa de initializare consta într-un impuls de reset.
Comenzile ROM :
Search ROM(F0H) – este comanda de interogare a codurile de 64 de biti. În acest fel dispozitivul master poate determina numarul si tipurile dispozitivelor conectate pe linia de comunicatie.
Read ROM(33H) - permite citirea codului de 64 de biti de la un senzor fara accesarea celorlalte dispozitive.
Match ROM(55H) – permite cautarea unui anumit dispozitiv cu un anumit cod ROM.
Skip ROM(CCH) – comanda permite accesarea tuturor dispozitivelor fara a cere codul ROM.
Alarm Search(ECH) – dispozitivul master poate prin aceasta comanda sa testeze starea lalarmei pentru dispozitivele care au setat acest parametru.
Comenzile pentru accesarea functiilor senzorului
Comanda |
Descriere |
Protocol |
Activitatea pe linia de comunicatie |
Comenzi pentru conversia temperaturii |
Convert T |
Initiaza conversia |
44h |
Senzorul transmite starea conversiei |
Comenzi de lucru cu memoria |
Read Scratchpad |
Este citita memoria mai putin octetii rezervati |
BEH |
Senzorul trimite catre master 9 octeti de date |
Write Scratchpad |
Se scrie în memorie valorile pentru alarme si registrul de configurare |
4EH |
Master-ul transmite 3 octeti de date catre senzor |
Copy Scratchpad |
Registrii pentru alarma si cel de configurare sunt copiati în memoria EEPROM |
48H |
- |
Recall E 2 |
Sunt chemati octetii Th, Tl si cel de configurare din memoria EEPROM în memoria RAM |
B8H |
Senzorul transmite starea functiiei de rechemare |
Read Power Suply |
Interogheaza starea alimentarii senzorului |
B4H |
Senzorul transmite starea alimentarii |
II.2.3.Procesorul 89C52 produs de Atmel este un procesor pe 8 biti cu frecventa de ceas de pâna la 24MHz.

Fig. II.2.7 Procesorul Atmel 89C52
Acesta dispune de:
3 timere pe 16 biti,
32 de intrari-iesiri digitale,
8 surse de întrerupere,
port de comunicatie seriala.
II.2.4. Modulul radio BiM2-433-160 produs de Radiometrix este un trasceiver half duplex pe frecventa de 433 MHz cu urmatoarele caracteristici:
Rata de transmitere a datelor de pâna la 160kbps,
Alimentare 3-5V,
Putere de emisie 10mW

Fig. II.2.8 Modulul radio MiB2-433-160

Fig. II.2.9 Schema bloc a modulului radio
Semnificatia pinilor:
RF GND – Semnalul de masa pentru antena radio
Antenna – pinul de conectare a antenei
0Volt – masa sursei de alimentare a modulului
CD – Carrier Detect, semnaleaza detectie de semnal radio. Util in aplicatii cu consum redus de energie unde se doreste activarea elementelor de interpreatre numai la receptia de semnal radio,
RXD – pinul la care se regaseste în forma digitala informtia receptionata pe cale radio,
AF – iesirea analogica a demodulatorului FM,
TXD – pinul de intrare a semnalului digital care se doreste transmis pe care radio,
TX select – Activ pe zero trece modulul radio în starea de emisie,
RX select - Activ pe zero trece modulul radio în starea de receptie.
Vcc – pinul de alimentare.
TX select |
RX select |
Functie |
1 |
1 |
Oprire modul |
1 |
0 |
Stare de transmisie |
0 |
1 |
Stare de receptie |
0 |
0 |
Mod de autotestare |

Fig.II.2. 10
II.2.5.Realizarea antenei:

Fig. II.2.11 Dimensionarea antenei
Antena este reprezentata de un fir cu lungimea de 16,4 mm.
II.2.6.Schema sistemului de masurarea a temperaturii:


Fig.II.2.12. Schema sistemului de masurarea a temperaturii
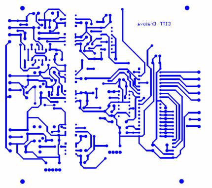
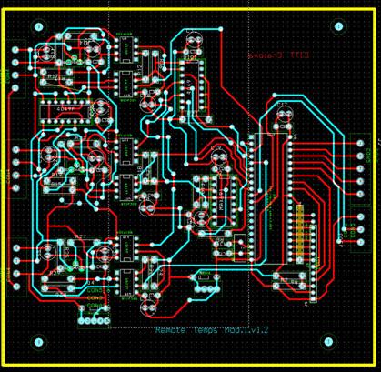
II.2.7.Cablajul pentru acest modul:
Partea superioara:

Fig.II.2.13 Partea superioara a cablajului
II.2.8.Partea inferioara:

Fig. II.2.14. Partea superioara a cablajului
II.2.9.Schema de asamblare:

Fig.II.2.15 Schema generala a cabalajului pentru modulul de receptie
II.2.10.Schema modulului radio:

Fig. II.2.16.Schema modulului radio
II.2.11.Cablajul pentru modulul radio:

Fig. II.2.17 Cablajul pentru modulul radio
II.2.12.Schema de asamblare a modulului radio:

Fig. II.2.17.Schema de asamblare a modului radio
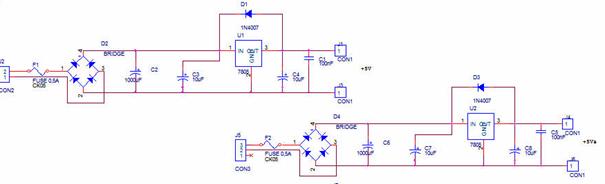
II.2.13.Schema blocului de alimentare:

Fig. II.2.18 Schema blocului de alimentare
II.2.14.Aplicatia Win32
Pentru PC s-a dezvoltat o aplicatie pe 32 de biti în Visual Basic. Aceasta permite vizualizarea temperaturilor precum si localizarea si configurarea alarmelor.

II.2.15.Realizarea modelului functional
Modelul functional pentru monitorizarea temperaturii in contactele demontabile ale celuleor de distributie, denumit MONICON , are doua componente
MONICON – T – transmisie, prezentat in fig.II.2.19
MONICON – R – receptie , prezentat in fig. II.2.20

Fig. II.2.19 Subsistemul MONICON T – vedere generala

Fig. II.2.20 Subsistemul MONICON R – receptie, vedere generala
|